

私が会長を務める鳥取8丁目町内会の古紙として出された中から回収保管して置いた本から、くしろブックシェアリング 阿部 俊亮代表に必要な本を選んで貰い引き取って貰いました。 必要とする方への橋渡しも大切なボランティア活動の1つだと思います。
くしろブックシェアリング http://ameblo.jp/kbs946/
ご家庭などに眠ったままとなっている読み終えた本を、 回収し、クリーニング・整理し、直接子どもたちにプレゼント!!
また、子どもたちが集まる施設さんなどに本を提供していく活動を行っております。
家庭に眠っている本を、再び読者のもとへ
〜 本の提供を頂ける方は 〜
⇩ ⇩ ⇩
☎ 090-9755-1057 E-mail booksharing946@gmail.com までご連絡して下さいね。
(スパム防止の為、@を半角にしてお送り下さい。)



花と緑の応援基金は「桜育ての親実行委員会」の方々が、地元の酪農家の協力で99年から園芸用牛堆肥を譲り受け、全てをボランティアの手で行い販売し、その収益金を16年間貯められて、その資金を元に4年前から「花と緑いっぱいのマチに」して下さいと市民に還元して下さっています。
今日の午前10時から応募した8団体が持ち時間3分間のプレゼンテーションを行い、8団体の全に助成して頂ける事になりました。
私は鳥取8丁目町内会「挨拶通り花だん整備事業」と題して、鳥取西中学校から鳥取西児童館 ⇔ 鳥取西小学校 ⇔ 鳥取4丁目までの600m通りの植樹桝に、今年も色とりどりの花を子供達と一緒に植えさせて頂きたいと発表させて頂きました。
今年も子ども達の「緑育」と努めたい思います。 感謝
場所:釧路市交流プラザさいわい


未来の担い手として、防災や減災、更に助け合いの大切さを感じ取って貰えると確信しています。
岩手県三陸地方 陸前高田市、釜石市大槌町での復興支援活動
隊員:47名(小中生 2名・高校生 22名、大学生 6名 含む)
日程(予定)
5月1日(木)集合:12時30分 集合場所:KDS釧路自動車学校
出発:午後1時 ⇒ 苫小牧よりフェリー八戸へ
5月2日(金) ボランティア活動 宿泊先:遠野市 たかむろ水光園
5月3日(土) ボランティア活動 宿泊先:遠野市 福山荘・遠野まごころネット
5月4日(日)午前中 ボランティア支援活動、午後は視察、三陸から八戸へ移動
宿泊先:イン八戸・イン八戸アネックス
5月5日(月) 八戸⇒苫小牧 フェリー 午後10時 KDS釧路自動車学校到着
災害支援くしろネットワーク
http://www.oc-voice.com/946net/

釧路の未来を考える会 メンバーのスーパー公務員こと大越 拓也くんです。
中村美彦のブログ http://nakamura-yoshihiko.com/
場所:釧路プリンスホテル



「少女の被災地支援」
私のお友達の佐竹直子さんのブログから引用させていただきました。
引用開始****************************************************************
かごにずらっと並んだかわい〜マスコットに「買って下さい」と、単刀直入なポップが‼
これ、釧路の中学1年生の女の子の作品。
マスコットのお代は、釧路から東北にボランティアを派遣する市民団体「災害支援くしろネットワーク」に寄付すると、かごの横には、募金箱が!
いやぁー参った(((o(*゜▽゜*)o)))
震災から三年を前に、中学1年生の女の子が「ひとり被災地支援」を始めてました!
今日、このマスコットを見つけた場所は、昨年秋の「くしろネット」の被災地ボランティア隊の山岸隊長が営む、釧路町曙の「スマイル整体院」
写真は、スマイルする山岸院長^_^
山岸さんを介して、釧路からの被災地支援活動を知った女の子が、手作りマスコットを提供してくれたんだって。
あーん(≧∇≦)
胸いっぱい
☆*:.。. o(≧▽≦)o .。.:*☆
「自分にできること」
どんな形でも、あるよね。
引用終了
****************************************************************
スマイル整体院を利用する50歳代の女性が、この女の子が作った「マスコット」を見て共感され、手作りの「マトリョーシカ」を持って来て下さったそうです。
5月1日〜5日に向けて運行する『春のボランティアバス』第29次隊の出発に向けて、支援金として8,568円を受領させていただきました。感謝
場所: 釧路町 くしろスマイル整体院

この度の総会をもって求人委員長を拝命させて頂きました。
今まで培ったPTAや医療福祉体験セミナーでの繋がりと経験と生かして、就職希望の学生と企業とのミスマッチが起こらぬよう、そして1人でも多くの高校生や若者が地域の担い手として就職できるよう努めますので、皆様のご理解とご協力をよろしくお願い致します。
(一社)北海道中小企業家同友会 釧路支部
http://portal.doyu-kai.net/
場所: 釧路キャッスルホテル

明輝、東、商業の3校の購買店が昨年の11月から、出店者業者の撤退で閉店を余儀なくされてました。
閉店直後に明輝高校に通う息子と災害支援くしろネットワークの隊員として参加してくれた東高校の豊島くんからから、なんとか再開するよう働き掛けて欲しいとお願いされました。
お節介焼き (^^ゞの私は直ぐに営業の実態を調べたところ、一般の販売価格よりも安価な価格にしなくてはならない。また、学校に着いてから準備と営業と撤収まで合わせて約1時間40分を要すこと。更に、春、夏、冬休みと学校行事などで営業が出来ない・・・など等、一般の営利を目的とする商店や企業で対応することは大変困難であることを知りました。
そこで私は以前から福祉施設や事業所との繋がりがあるので、釧路圏障害者自立支援施設協議会(くしろさぽーとねっと21)副会長の栂野さんに相談して、明輝高校 宮下校長にその旨を伝えたことで、2月の中旬に社会福祉法人 音別憩いの郷 大きな木が試験販売を行い、昨日から明輝と東は正式に営業をスタートしました。
また、私の母校の商業は「シッポ ファーレ」が試験販売を始めるとお聞きしました。
教育の場を通して「障がい者の自立支援」の取り組みが、釧路からさらに全道の学校へ広がることを願っています。


2003年4月に市民とラーメン店主の会:釧路ラーメン麺遊会を結成しました。
現在「釧路ラーメン」を全国へPRするために、様々な企画やイベントを開催し、釧路の街を元気づけようと思っておりますので、是非、皆様の力をお貸しください。
私は微力ですが市民幹事としてサポートさせて頂いています。(*^^)v
釧路ラーメン麺遊会
http://kushiro-ramen.com/jp/
場所: 釧路プリンスホテル



いつも公私共にお世話になっている特別な方へ
融雪剤にも負けない「防腐処理」ノックスドール
平成16年式 ダイハツ ムーブL 走行距離 29,500q
納車に向けて保守整備と納車準備の作業を進めています。

とき:平成26年5月11日(日)午前10時〜午後2時まで
場所:釧路フィッシャーマンズワーフMOO
釧路市錦町2-4 ☎ 0154-23-0600
収益金は毎年「災害支援くしろネットワーク」にご寄付をいただいています。
この様に私たちが行っている「災害支援くしろネットワーク」の活動を支援しててくださる、多くの市民の皆さん、そして団体や企業の皆さん、本当にありがとうございます。感謝
釧路北ローターアクトクラブ
https://www.facebook.com/ChuanLuBeirotaakutokurabu

猛禽類医学研究所 代表 齊藤 慶輔先生が届けて下さいました。
研究所の活動を応援する皆さん、是非 よろしくお願い致します。
猛禽類医学研究所 http://irbj.net/outline.html
IRBJ サポーターズバッジのご注文は
こちらから ⇩ ⇩
http://irbj.net/goods.html#0

私が会長を務めさせていただいている鳥取8丁目町内会では、お隣の鳥取北町内会と合同で、コア鳥取 ⇔ 鳥取西児童館 ⇔ 鳥西小学校 ⇔ 鳥取6丁目までの『挨拶通り』の花壇整備のため、今年度も助成金の申請させていただきました。
皆さんもご応募してみませんか?

物持ちの良い私です。(^^;)
スピードは控えめにブレーキは早めに!
皆さん交通ルールを守り、安全運転に努めましょう。
違反日時:昭和61年5月31日 午後8時27分ごろ
違反場所:中川郡豊頃町統内938番地
違反事項:法定速度違反 60km/hのところ111km/h



平成7年9月に初めて国後島と色丹島へ渡航した時の写真です。
釧路にビザなしで来てくれた女性に声を掛けて貰ったり、持参した水あめを割り箸に付けて配ったりして、島に暮らす子ども達との交流を深めてきました。
青年会議所時代に釧路での受け入れやビザなし渡航も含めて、北方領土問題の解決のために自分なりに一生懸命活動したことを忘れずに、一日でも早い解決を望む国民の1人として、微力ですが活動を続けて行きたいと思います。



5年ほど前から1200mmの蛍光灯はLEDに換えましたが、電気料金の値上げのこともあり、更なる固定費の見直しを考え、工場の水銀灯なども含めて順次LED照明に交換することにしました。
また、間もなく太陽光発電システムを設置する予定です。
大越くんが代表の「釧路鳥取てらこや」、 吉田敦子さんが代表の「こども未来塾」、水野先生が代表を務める「NPO法人まちづくり教育協働企画エトセトラ」の取り組みが、北海道放送で紹介されました。(^-^)/
フェースブック「釧路鳥取てらこや」から引用させていただきました。
昨日(20140411)の北海道放送。
「釧路鳥取てらこや」の取り組みで受賞した地域に飛び出す公務員アウォード2013。「全国から選ばれた道内唯一の公務員」ということで紹介されました。
https://www.youtube.com/watch?v=YRMcw4nEj94



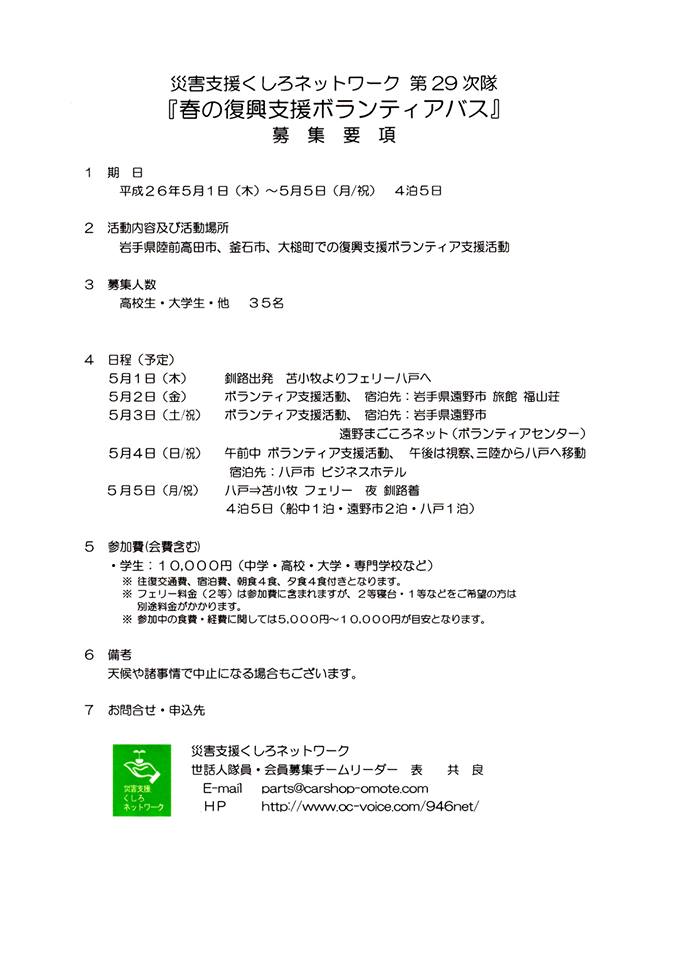
災害支援くしろネットワーク 第29次隊
「春の復興支援ボランティアバス 」隊員募集のお知らせです。
日程:5月1日(木)〜5日(月)
募集予定人員:35名
4月12日現在残り枠15名となりました。
【 参加資格 】
※釧根管内に居住またはご縁の在る学生ら若者を優先します。
「復興支援活動の予定」
陸前高田、釜石、大槌でのボランティア 支援活動を計画しています。
参加費(会費含む)
・学生 10,000円(中学・高校・大学・専門学正など)
※往復交通費、宿泊費、朝食4食、夕食4食付きとなります。
※フェリーのオプションは別途かかります。
※参加中の食費・経費に関しては5,000円〜10,000円が目安となります。
参加を希望される方はご連絡ください。
世話人隊員・会員募集チームリーダー 表共良
E-mail parts@carshop-omote.com
災害支援くしろネットワーク http://www.oc-voice.com/946net/



1995年5月 ㈳日本青年会議所 国際室 CIS・北方領土関係委員会 ロシアミッションでモスクアとカザフスタンに参加してきました。
モスクア大学 外国学科で行った5分科会の1つを私が担当した「日本における中古車流通」の教室が一番大入りで (^^;)、英語もまったくダメな私に学生さんから、表さん、全て日本語で話しても私たちは大丈夫ですよ。と言ってくれたことと、最後に多大な拍手をいただいたことを忘れません。
続きはまたの機会に・・



同じ歳の中田くんは ㈳日本青年会議所 道東ブロック協議会会長のとき、平成10年度 第一回ビザなし訪問団の団長として活動した記録を見つけましたので、ここでご紹介したいと思います。
月刊 だべっさー 平成10年8月号
また後に私も日本青年会議所の北方領問題の担当委員に拝命され、ビザなし渡航 3度、モスクワとカザフスタンに1度、釧路市の訪問団としてペトロパブロフスク・カムチャツキーに1度 渡航いたしました。その活動を通して北方四島交流北海道推進委員会のビザなし渡航に、北海道青年会議所のメンバー枠を鈴木宗男先生のご尽力をいただき今に繋がっています。
また追って私の活動記録をお伝えしたいと思います。
新入生の皆さん、本日はご入学おめでとうございます。
そして、保護者の皆様、お子様の受験勉強を陰で支えられたご苦労が、今日ここに報われたことと、重ねてお喜び申し上げます。
皆さんが今日ここに 北海道釧路明輝高等学校 入学の日を迎えられ、PTAを代表して一言お祝い申し上げます。
新入生の皆さんは、今、希望に満ち溢れていることと思います。
さて、言うまでもありませんが、高校は義務教育ではありません。そして、自分の意志でこれからの進む道を決めなくてはならないのです。
高校の3年間は、すぐに過ぎてしまいます。この3年間を如何に充実したものにするかは、皆さん一人ひとりの気持ち次第なのです。
釧路明輝高校 校訓にある『 輝ける挑戦者たれ 』になるために、 私から5つのお願いがあります。
1. 朝食は確りとって来てください。何事も体が資本です。
2. 挨拶は元気な声でお願いします。 挨拶は基本中の基本です。
3. 友達を沢山作ってください。 高校の友は 一生のお付き合いが続きます。
これからの3年間、共に学び、共に語らい、共に汗をかき 涙する中で、一人でもいいから、心から付き合える、何でも話し合える真の友をみつけてください。
4. 勉強や学校生活の中で解からないところがあったら、そのままにしないで、直ぐに先生に聞いてください。
5.お爺ちゃん、お婆ちゃん、お父さん、お母さん、兄弟、友だち、そして自分を大切にしてください。
皆さんはこれから、身体も心も少しずつ大人になっていきます。将来や人生について深く考えるようになり、悩んだり、時には戸惑ったりすることと思います。
そんな時は、友だちや先生、両親の顔を思い浮べ、どんな小さなことでも相談してください。一緒に考え、悩み、相談に乗ってくれる人が皆さんの周りにいることを、決して忘れないでください。
ここで保護者の皆様にもお願いが御座います。
私たちPTAは、子供たちの健全な成長を願う者として、子供たちが楽しく充実した学校生活を送れるよう精一杯 応援して行きますので、1人でも多くの方がPTA活動に参加をして頂きたくお願い申し上げます。
結びにあたり、今日ここに入学された北海道釧路明輝高等学校 第8回 入学生の皆さんのこれからの3年間が実り多きものになりますことを祈念し、保護者の皆様には重ねてお祝いを申し上げるとともに、宮下聡校長先生はじめ 諸先生ならびに、ご来賓の皆様には、末永い お力添えとご指導をお願い致しまして、私からの祝辞とさせて頂きます。
平成26年4月8日 吉日
北海道釧路明輝高等学校 PTA会長 表 共良
北海道釧路明輝高等学校
http://www.kushiromeiki.hokkaido-c.ed.jp/



厳格な入隊式に出席して、自分も35年前にこの地で入隊し教育を受けた時を思いだし、懐かしく、そして今の自分があるのだと思いました。
良太が帯広へ行き約一週間になり多少は心配していましたが、まったく緊張感のない息子の顔を見て(^^;) ほっとしました。
廊下に貼ってあった広報を見て思わず・・・。...(・_・;)
場所: 帯広陸上自衛隊



災害支援くしろネットワーク 第29次隊
「春の復興支援ボランティアバス 」隊員募集のお知らせです。
日程:5月1日(木)〜5日(月)
募集人数:35名
参加費:10,000円
参加資格:高校生、大学生、専門生
※詳細はHPをご覧ください。
【 連絡および申込先 】
世話人隊員・会員募集チームリーダー 表 共良
☎ 090-3118-2033 E-mail parts@carshop-omote.com
災害支援くしろネットワーク http://www.oc-voice.com/946net/



ご支援をいただきました皆様のお気持ちを確りと心に受け止めて、5月の連休に学生(35名)を募り、復興支援活動を行ってきます。感謝
災害支援くしろネットワーク
http://www.oc-voice.com/946net/

・有効期限:平成26年5月末日まで。
・交換券1枚につき1台ご利用いただけます。
・1台4本のホイール付きタイヤの脱着となります。
・ホイールの組み換え、ホイールバランスは別途有料となります。
・バス、トラック、RV(4×4)、外車は別料金となります。
タイヤ交換券をプリントまたは画像をご提示して下さい。
☆ご来店前にお申し込みをお願い致します。
☆混んでいる場合はお待たせすることがありますので、予めご了承ください。
☆タイヤ&ホイールの預かりサービスも行っていますので、是非ご利用ください。
☆営業時間:午前9時30分〜午後6時30分
☆休日:日曜日はお休みさせて頂いています。
ユーパーツ オモテ
釧路市星が浦南3丁目4番22号
TEL 0154-53-4649(代)
FAX 0154-53-7350
Eメール u-parts@carshop-omote.com
(スパム防止の為、@を半角にしてお送り下さい。)